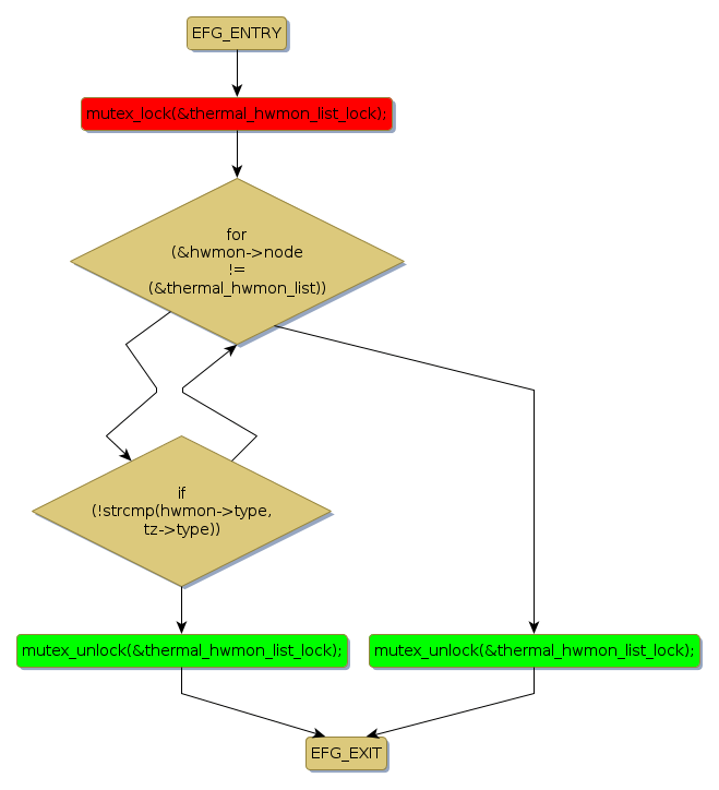
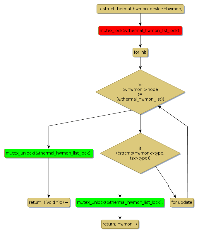
Instance Verification Kit (IVK)
mutex lock @ [3437+37+/linux-3.19-rc1/drivers/thermal/thermal_hwmon.c]
Instance Signature: thermal_hwmon_list_lock
|
The Matching Pair Graph:
|
|
Function Name
|
Control Flow Graph (CFG)
|
Events Flow Graph (EFG)
|
Source Correspondence
|
|
thermal_hwmon_lookup_by_type
|
|
|
[3329+28+/linux-3.19-rc1/drivers/thermal/thermal_hwmon.c]
|